近日来我国多地持续高温,大家正式进入出门5分钟,流汗2小时的酷暑伏天。打开空调成为进入车内后的头等大事。车载空调在炎炎夏日为大家带来了更为舒适的驾驶体验。
矽力杰半桥驱动方案
目前的乘用车大多配备了自动空调系统。车载自动空调的恒温控制、出风模式以及内外气自动切换等功能,都是通过风门切换实现的,半桥驱动器可驱动电机带动风门。
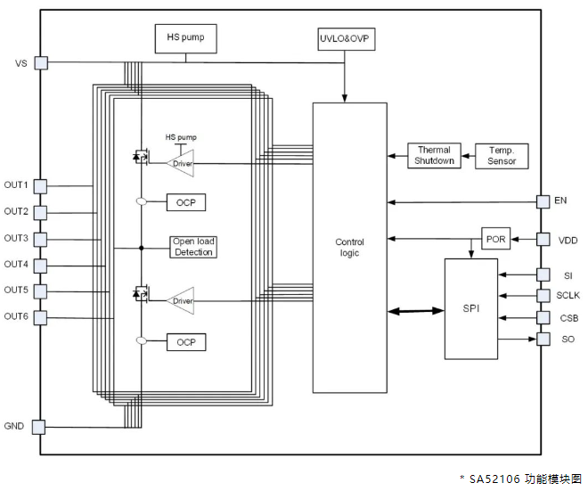
SA52106是一款带有SPI控制的6路半H桥驱动器,是国内自主研发的业界首颗车规级高低边驱动芯片,可用于驱动直流有刷电机、LED等负载。产品采用紧凑型QFN5×5-24封装,已完成AEC-Q100车规认证,能够保证安全可靠的应用于汽车电子系统。应用场景涵盖电动后视镜、车载空调控制器、车内氛围灯驱动等。

SA52106 带SPI控制的6路半桥驱动器
- 六个半桥驱动器
- 13.5V供电下每通道0.55A输出电流
- 低功耗模式
- 兼容5V/3.3V电源供电系统
- 串行数据接口,最高频率达5MHz
- 具有故障报警功能
- 在频率为80Hz/100Hz/200Hz档位且8位占空比分辨率模式下具有可选PWM输出能力
- 内部过流保护、短路保护、开路负载检测、欠压锁定、过压锁定和热关断保护
- 获汽车AEC-Q100 1级认证
- 紧凑型QFN5×5-24封装

产品架构

SA52106在5.5V至25V的的输入电压下,由一个串行数据接口控制(SPI),控制产品集成频率80Hz,100Hz,200Hz档位可选的PWM输出能力,占空比可调,能够精确调节电机转速。
产品支持低功耗模式,内部集成过流保护模块,过压保护及欠压保护,温度报警/停止输出模块,开路监测模块等。

特性曲线
1.低功耗睡眠模式

如图为产品睡眠与运行模式在全温范围内的电流变化,SA52106提供了超低功耗的睡眠模式。
2.过压保护及欠压保护

如上图所示,SA52106可在全温范围内提供过压保护及欠压保护。
3.H桥带感性负载运行波形

如图为OUT1,2输出配置成80Hz,占空比为25%的PWM运行模式的带感性负载波形,可以看出波形稳定平滑,频率和占空比精确,保证电机或者LED负载稳定运行;也可配置选用其它PWM频率和占空比,从而达到精确调节电机转速的目的。
SA52106的功率器件采用了矽力杰专有的工艺技术,结合我司先进的驱动技术,优化的边沿、死区设计以及先进的封装技术,实现了极高的功率密度,降低了产品的损耗和温升。
| 相關新聞 |
|---|
矽力杰电池电量计方案 10.25.2024 |
喜報:矽力杰榮獲LG電子“2024年最佳合作夥伴獎” 09.11.2024 |
7月22日深圳,国产半导体峰会与您相约! 07.18.2023 |
邀请函 | 汽车芯片质量与创新发展论坛 06.21.2023 |
便携医疗 | 随身健康芯守护 01.28.2023 |


