PWM/PFM Mode SSR Flyback Switcher
![]()
- Parameters
- Features
- Description
| Part number | SQ38576BFIB |
|---|
| Pout (max) (W) | |
|---|
| HV startup | YES |
|---|
| Operation mode | CCM/DCM |
|---|
| Integrated FETs type | MOS |
|---|
| Breakdown voltage (V) | 1000 |
|---|
| Ron (typ) (mΩ) | 8 |
|---|
| No load loss (mW) | |
|---|
| Switching frequency (min)(kHz) | |
|---|
| Switching frequency (max)(kHz) | 60 |
|---|
| Features | |
|---|
| Package | DIP7 |
|---|
| Operating temperature range(°C) | -40 to 125 |
|---|
| Functional safety category | |
|---|
- Secondary Side Regulation
- Integrated 1000V Power MOSFET
- HV Startup
- 60kHz Rated Switching Frequency
- Pseudo Fixed Frequency Control to Eliminate Slope Compensation for CCM (Duty Cycle > 50%)
- Frequency Fold Back Control for High Average Efficiency
- Burst Mode Control for High Light-Load Efficiency
- 25kHz Minimum Switching Frequency to Eliminate Audible Noise
- Frequency Modulation to Reduce EMI Noise
- Internal Soft-Start Process
- OLP, VCC OVP, OTP Protections
- Compact DIP7 Package
The SQ38576B is a secondary side regulation (SSR) flyback switcher featuring pulse width modulation and pulse frequency modulation (PWM/PFM) operation. It integrates a 1000V power MOSFET within a DIP7 package. Integrated high voltage (HV) startup minimizes no-load loss. The pseudo fixed frequency control strategy avoids sub-harmonic oscillation problems under continuous conduction mode (CCM). For high average efficiency, the SQ38576B will enter frequency fold back mode when load decreases. It will enter burst mode under light load conditions. It features switching frequency modulation to reduce electromagnetic interference (EMI) noise, and soft-start to reduce current and voltage stress on the power device during VIN start up.
The SQ38576B provides reliable protections for overload (OLP), VCC overvoltage (OVP), and over temperature (OTP).
The SQ38576B is available in a compact DIP7 package.
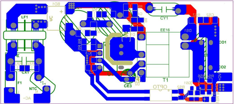
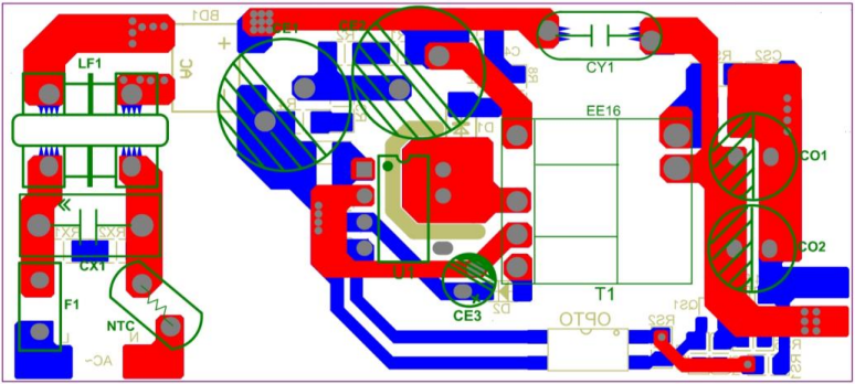
Evaluation Board
Photo of evaluation board
Photo of evaluation board
The EVB_SQ38576BFIB is intended for evaluating PWM/PFM Mode SSR Flyback Switcher