SY23216TQQ (SQ34815TQQ)
Production
IEEE 802.3 af/at-Compatible PoE
Power Device Interface with
13W High-frequency Flyback Converter
Evaluation Board

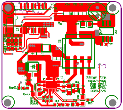
Photo of evaluation board
EVB_SY23216TQQ
The EVB_SY23216TQQ is intended for evaluating IEEE 802.3 af/at-Compatible PoE Power Device Interface with 13W High-frequency PSR Flyback Converter
Technical Documentation
| Title | Date |
|---|---|
| Automotive Solutions Q4 2025 | 2025-12-02 |
| Consumer Selection Guide Q4 2025 | 2025-12-02 |
| Industrial Designs Q4 2025 | 2025-12-02 |




